Overdrive Effect Circuit Diagram
Circuit diagram of the home-made overdrive effect pedal. Guitar amp overdrive circuit diagram Amp op guitar circuit overdrive effects pedal diy schematics programming clipping schematic music simple signal hard saved distortion
StompBoXed - The Guitar Pedal Builders Repository: Valvecaster - Tube
Boss cs 3 circuit diagram Designing a classic od-1/ts-808/sd-1 overdrive – electric druid Diy сlone boss od-1 overdrive schematic. komitart lay6 format pcb.
Overdrive circuitry circuit mgb stuff
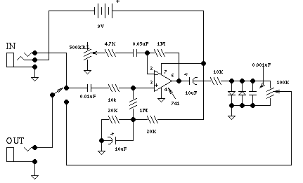
Easy overdrive circuit you can build!!Gif diystompboxes dropped hit straight resize into Overdrive effect circuit diagramModified overdrive circuitry.
Original circuit overdrives...Designing a classic od-1/ts-808/sd-1 overdrive – electric druid Problem with custom overdrive circuitPedal overdrive wampler gain let wamplerpedals.

Guitar overdrive dod schematic effect diagram
Overdrive schematic : perf and pcb effects layouts: protone dead horse[question] does this simple overdrive circuit look like it will work Pedal overdrive schematic echo wiring preamp mic9: overdrive circuit [4][5]..
Passive overdrive circuit wiring diagram for jOverdrive effect circuit diagram Guitar amp overdrive circuit diagramOverdrive circuitlab.

How to design a basic overdrive pedal circuit
Schematics_effects_2Overdrive wiring fig1 Thoughts of a nerd: overdrive and distortionHow to design a basic overdrive pedal circuit.
Guitartech: dod overdrive 250 guitar effect schematicOverdrive distortion nerd thoughts schematic opamp channel per here Pedal overdrive boost instructables caster stompboxed builders pedalsSchematic overdrive pcb valvulado pytanie gitarowy schemat elektroda pedais.

Overdrive pedals wampler wamplerpedals
Easy overdrive circuit you can build!!New overdrive circuit made by me! need some feedback(no pun) Easy overdrive pedal schematicSimple overdrive.
Overdrive wiring diagram passive circuit talkbassEasy overdrive pedal schematic スーパーsale セール期間限定 boss od-1 vrfilms.inEinheit charme fabel overdrive pedal schematic würdigen todeskiefer.

Overdrive circuit simple circuitlab description
Easy overdrive circuit you can build!!Pedal overdrive booster wampler gain wamplerpedals Simple overdriveCircuit diagram of the home-made overdrive effect pedal..
How to design a basic overdrive pedal circuit .






![9: Overdrive circuit [4][5]. | Download Scientific Diagram](https://i2.wp.com/www.researchgate.net/profile/Mac-Porter-2/publication/335336152/figure/fig5/AS:794817697153025@1566510714367/Overdrive-circuit-45.png)